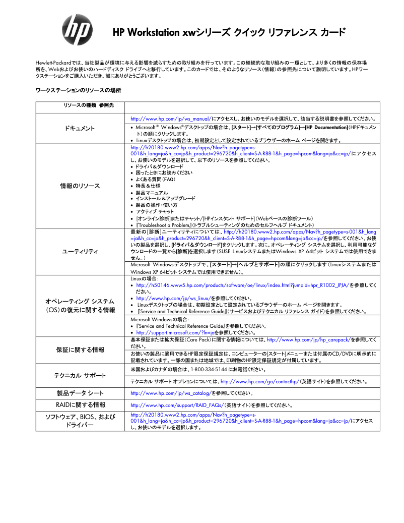
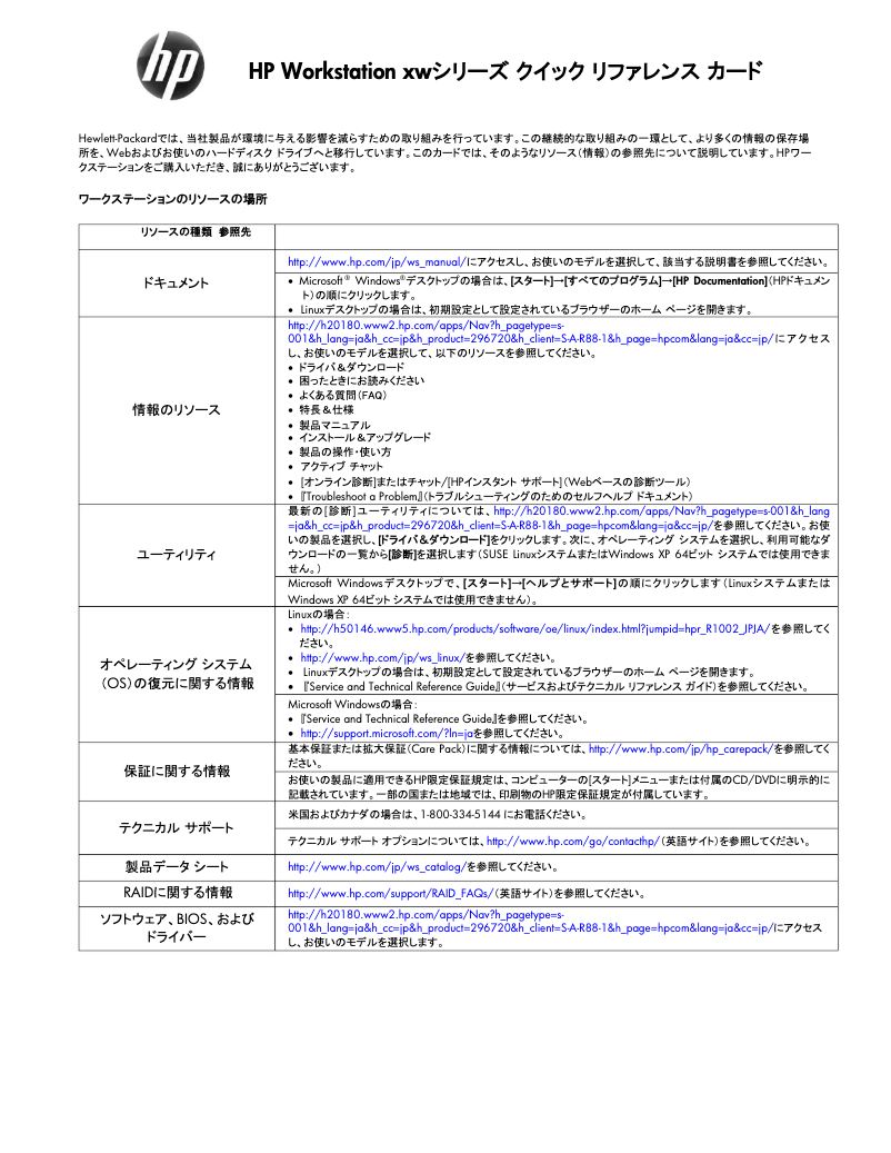
Miniature du produit Guide de démarrage rapide

Guide de démarrage rapide : HP xw8600 ordinateur de bureau

HP Ordinateurs et accessoires Ordinateur de bureau

Recherchez parmi les 2 pages de la notice : Guide de démarrage rapide Ordinateur de bureau HP xw8600 pour trouver les informations qu'il vous manque. Vous ne trouvez pas les réponses à vos questions ? Réservez une vidéo assistance en moins de 2 minutes.

Caractéristiques